
传统水质监测方式在样品处理效率、数据连续性和人力资源投入等方面面临诸多挑战。智慧无人实验室通过自动化和智能化技术股市配资app官网下载安装,实现了样品处理和检测流程的高度自动化,有效提升了大批量样品检测的效率和数据质量,显著减少了人工操作和人为误差。该创新模式不仅满足了山东省地表水环境“采测分离”与自动监测全覆盖的实际需求,也为应对监测任务突增和环境突发事件等复杂场景提供了有力保障,为生态环境监测工作突破瓶颈、提升现代化水平提供了坚实的数据支撑和技术保障。

目前,实验室已完成全部设备交付,并正式投入使用。所有检测方法均严格遵循GB和HJ等相关标准,确保数据的科学性与权威性。通过自动化与智能化技术的深度融合,智能样品台协同智能机械臂,可兼容并灵活抓取不同材质及规格的样品瓶,显著提升了整体检测流程的效率与智能化水平,可实现对地表水、地下水和排放水中氨氮、总氮、硫化物、硝酸盐氮、亚硝酸盐氮、总磷、高锰酸盐指数、总硬度和化学需氧量等九项关键指标的高效检测。依托全天候无人值守的智能化运行模式,实验室可实现7×24小时连续监测,高效应对高峰时段大批量样品的检测需求。

北裕仪器智慧无人分析检测系统为水质监测提供了高质量的数据分析与精准的监测结果。系统支持样品优先级设置,能够根据“先清后污”的原则自动排定检测顺序,有效降低交叉污染风险。同时,系统可灵活添加临时样、平行样、盲样等多种质控样品,全面满足多元化的监测需求。检测全过程实现参数自动判定和地表水样品智能分类,并结合点位历史数据进行水质恶化预警;针对污水和废水样品,系统可自动识别超标情况并及时反馈;试剂用量智能预估与余量监控功能,进一步保障了检测工作的连续性与安全性。该系统以智能化、自动化和高标准质控为核心,全面提升了水质监测的科学性与管理水平。
面对科技飞速发展的时代浪潮,北裕仪器将坚持专注于先进监测技术的研发与应用,积极引领水质监测领域向数字化、智能化方向转型。北裕也始终铭记肩负的责任,秉持务实创新的精神,持续用科技助力生态环境的可持续发展,为推动美丽中国建设贡献力量。
关于“北裕仪器—智慧无人分析检测系统”
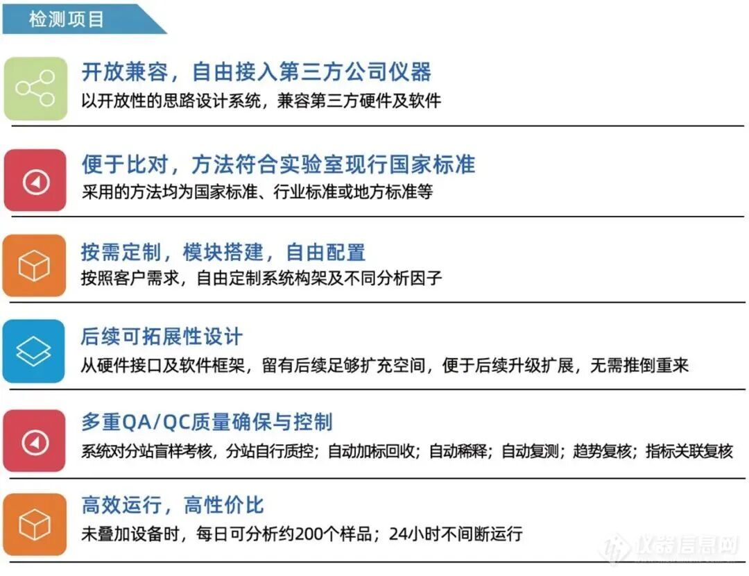
智慧无人分析检测系统是上海北裕分析仪器股份有限公司拥有完全独立知识产权的高科技创新产品。可根据用户需要开发各类分析检测功能,支持各水质监测指标自由组合,可实现不同监测参数的灵活切换。该系统全自动一体化技术,“一键检测”,无人值守,具备24小时连续检测的能力,分析结果直接输出。符合实验室27025管理体系要求,满足不同领域检测的需求。本系统各项目检测所采用的测试方法与测试设备均符合国家标准。










]article_adlist-->
| 转载:须本号授权,请联系主编
| 来源:仪器信息网
| 作者:YOLO
| 责编:安安
| 视觉:长艳 柱子
发文不易股市配资app官网下载安装,请帮小编点下"❤️" ↓
]article_adlist-->
海量资讯、精准解读,尽在新浪财经APP
明道配资提示:文章来自网络,不代表本站观点。